Selasa, 03 September 2024

Mengenal Verb (Kata Kerja)

 

Mengenal Verb (Kata Kerja)


Verb (atau kata kerja) adalah jenis kata yang menggambarkan tindakan, keadaan, atau peristiwa. Verb adalah bagian penting dari kalimat dan seringkali menjadi inti atau predikat dari suatu kalimat. Dalam bahasa Indonesia, verba dapat berupa kata kerja tunggal atau frasa kata kerja.

Contoh kata kerja tunggal:

  • Berjalan > Walk
  • Makan > Eat
  • Belajar > Study

Contoh frasa kata kerja:

  • Sedang bermain > playing
  • Akan pergi > will go
  • Telah menyelesaikan > Finished , done

Verba digunakan untuk menyatakan tindakan (contoh: dia berlari), keadaan (contoh: dia lelah), atau peristiwa (contoh: dia memenangkan lomba). Dalam sebuah kalimat, verba sering kali berhubungan dengan subjek (orang atau benda yang melakukan tindakan) dan objek (orang atau benda yang menerima tindakan).

Dalam penulisan ilmiah, terutama dengan menggunakan gaya penulisan APA (American Psychological Association), penting untuk mengacu pada pedoman penulisan yang ditentukan oleh gaya tersebut, termasuk aturan penulisan untuk kata kerja.

 

Kata kerja dapat dikategorikan menjadi berbagai macam berdasarkan fungsi dan bentuknya. Berikut adalah beberapa jenis kata kerja yang umum:

1.    Action Verbs :  Kata Kerja Tindakan:

Menggambarkan tindakan fisik atau mental.

o    Example: run, eat, think.

o    Contoh: lari, makan, berpikir.

 

2.    Linking Verbs: Menghubungkan Kata Kerja:

Hubungkan subjek kalimat dengan pelengkap subjek

o    Example: is, am, are, was, were, seem, become.

o     Contoh: adalah, adalah, tadinya, tadinya, tampaknya, menjadi.

 

3.    Auxiliary (Helping) Verbs: Kata Kerja Bantu (Membantu):

Membantu kata kerja utama dalam sebuah kalimat, yang menunjukkan tense, mood, atau suara.

o    Example: be, have, do.

o    Contoh: jadilah, miliki, lakukan.

 

4.    Modal Verbs: Kata Kerja Modal:

Nyatakan kemungkinan, kebutuhan, kemampuan, atau izin.

o    Example: can, could, will, would, shall, should, may, might, must.

o    Contoh: bisa, bisa, mau, mau, harus, harus, boleh, boleh, harus.

 

5.    Transitive Verbs: Kata Kerja Transitif:

Membutuhkan objek langsung untuk melengkapi maknanya.

o    Example: write (She writes a letter), eat (He eats an apple).

o    Contoh: menulis (Dia menulis surat), makan (Dia makan apel).

6.    Intransitive Verbs: Kata Kerja Intransitif:

Tidak memerlukan benda langsung.

  1. Example: run (She runs), sleep (He sleeps).
  2. Contoh: lari (Dia berlari), tidur (Dia tidur).

 

9.    Dynamic (Action) Verbs: Kata Kerja Dinamis (Aksi):

Menggambarkan tindakan yang dapat dilihat atau dirasakan.

o    Example: jump, shout, swim.

o    Contoh: melompat, berteriak, berenang.

10.              Stative (State) Verbs: Kata Kerja Statif (Negara):

Menggambarkan suatu keadaan atau kondisi, seringkali tidak mudah diamati.

o    Example: believe, know, love, understand.

o    Contoh : percaya, mengetahui, mencintai, memahami.

 

Regular Verbs: Kata Kerja Reguler:

Bentuk past tense dan past participle dengan menambahkan "-ed" pada bentuk dasarnya .

o    Example: walk (walked), play (played).

o    Contoh: walk (berjalan), play (bermain).

 

11.              Irregular Verbs: Kata Kerja Tidak Beraturan:

Tidak mengikuti pola yang teratur saat membentuk past tense dan past participle.

o    Example: go (went, gone), eat (ate, eaten).

o    Contoh: pergi (pergi, pergi), makan (makan, makan).

 

12.    Phrasal Verbs: Kata Kerja Frasa:

Terdiri dari kata kerja utama yang digabungkan dengan satu atau lebih partikel (preposisi atau kata keterangan).

o    Example: look up (search for information), give in (surrender).

o     Contoh: mencari (mencari informasi), mengalah (menyerah).

 

Ini adalah kategori umum, dan beberapa kata kerja mungkin termasuk dalam lebih dari satu kategori tergantung pada penggunaannya dalam sebuah kalimat. Memahami berbagai jenis kata kerja dapat membantu meningkatkan keterampilan bahasa dan meningkatkan komunikasi.

 

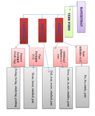
Mari kita sederhanakan uraian Verb (Kata Kerja) berdasakan bentuk:

Verb (Kata Kerja) berdasakan bentuk:

 

Present Form (Verb1)

Present form atau Verb 1 (V1) adalah bentuk dasar dari suatu kata kerja dalam Bahasa Inggris. Present form digunakan dalam kalimat yang menyatakan kegiatan atau situasi yang terjadi pada saat ini, kebiasaan, atau kejadian yang bersifat umum. Present form atau Verb 1 ini digunakan tanpa adanya tambahan akhiran -ed atau -ing.

Contoh present form dari beberapa kata kerja:

  1. Run: I run every morning.
  2. Eat: She eats fruits for breakfast.
  3. Read: They read books in the library.
  4. Write: He writes a letter to his friend.
  5. Speak: We speak English at home.

Perlu diingat bahwa untuk orang ketiga tunggal (he, she, it), pada umumnya ditambahkan akhiran -s atau -es pada present form, kecuali jika kata kerja tersebut merupakan kata kerja tak beraturan (irregular verb).

Contoh:

  • Regular Verb (to talk):
    • I talk
    • You talk
    • He/She/It talks
    • We talk
    • You talk
    • They talk
  • Irregular Verb (to go):
    • I go
    • You go
    • He/She/It goes
    • We go
    • You go
    • They go

Present form digunakan untuk membentuk kalimat present tense (waktu sekarang), seperti yang terlihat dalam contoh di atas.

 

·         To Infinitive

"To infinitive" adalah bentuk dasar (base form) dari kata kerja dalam Bahasa Inggris, yang sering kali diawali dengan kata "to." Dalam konteks ini, "to" berfungsi sebagai partikel infinitive. Bentuk ini dikenal sebagai "infinitive" karena tidak terikat oleh waktu (tense) dan dapat digunakan dalam berbagai situasi.

Contoh "to infinitive" dalam kalimat:

  1. To study: She likes to study in the library.
  2. To play: They plan to play football after school.
  3. To learn: He wants to learn a new language.
  4. To travel: We hope to travel to Europe next summer.
  5. To read: My goal is to read more books this year.

"To infinitive" dapat digunakan dalam berbagai fungsi dalam kalimat, termasuk sebagai subjek, objek, kata keterangan, atau bagian dari klausa terkait. Infinitive juga dapat digunakan setelah kata kerja tertentu, seperti "want," "plan," "hope," atau "like," seperti yang terlihat dalam contoh di atas.

Perlu diingat bahwa "to infinitive" ini berbeda dari bentuk lainnya, seperti "bare infinitive" yang tidak memiliki "to" di depannya (misalnya: "I can swim"), dan "infinitive with to" yang merupakan bentuk lengkapnya dengan "to" (misalnya: "I want to swim").

 

·         Bare infinitive

Bare infinitive adalah bentuk dasar (base form) dari kata kerja dalam Bahasa Inggris, tanpa tambahan "to" di depannya. Bentuk ini disebut "bare" karena tidak ada partikel "to" yang mendahuluinya. Bare infinitive digunakan dalam berbagai konteks, termasuk setelah beberapa kata kerja tertentu, seperti modal verbs (kata kerja modal) dan beberapa kata kerja tertentu.

 

Contoh bare infinitive:

 

    Can (modal verb): She can swim.

    Will (modal verb): He will come to the party.

    Should (modal verb): You should eat your vegetables.

    Make: Let's make a cake.

    Watch: I watched him leave.

 

Dalam kalimat-kalimat di atas, kata kerja dalam bentuk bare infinitive digunakan setelah kata kerja modal seperti "can," "will," dan "should," serta setelah beberapa kata kerja lainnya seperti "make" dan "watch."

 

Perlu dicatat bahwa tidak semua kata kerja memerlukan bentuk bare infinitive; beberapa kata kerja memerlukan "to infinitive" (misalnya: "want to go") atau bentuk lainnya tergantung pada konteks kalimatnya. Pemahaman tentang berbagai bentuk infinitive membantu memahami konstruksi kalimat yang lebih kompleks dalam Bahasa Inggris.

 

·         Additional Infinitif

Jenis kata kerja murni yang mengalimi perubahan bentuk untuk menyusuaikan subjek, waktu kejadian suatu peristiwa dalam  kalimatnya. Seperti : am/is/are does, goes, studies, wants, has, dan seterusnya.

 

 

Past Form (Verb2)

Past form atau Verb 2 (V2) adalah bentuk kedua dari kata kerja dalam Bahasa Inggris yang digunakan untuk menyatakan tindakan atau keadaan yang terjadi di masa lampau. Bentuk ini juga disebut sebagai "simple past" atau "past tense." Past form sering kali memiliki bentuk yang berbeda dari bentuk dasar (Verb 1) dalam beberapa kata kerja, khususnya kata kerja tak beraturan (irregular verbs).

Contoh past form dari beberapa kata kerja:

  1. Play (Verb 1): I played soccer yesterday.
  2. Eat (Verb 1): She ate lunch an hour ago.
  3. Read (Verb 1): We read an interesting book last night.

Dalam contoh-contoh di atas, "played," "ate," dan "read" adalah bentuk past form yang menunjukkan bahwa tindakan atau keadaan tersebut terjadi di masa lampau.

Untuk kata kerja tak beraturan, bentuk past form tidak selalu mengikuti pola penambahan -ed seperti pada kata kerja beraturan. Sebagai contoh:

  1. Go (Verb 1): I went to the store.
  2. See (Verb 1): She saw a movie yesterday.
  3. Eat (Verb 1): They ate dinner at the restaurant.

Dalam contoh di atas, "went," "saw," dan "ate" adalah bentuk past form dari kata kerja tak beraturan "go," "see," dan "eat" secara berturut-turut. Keseluruhan, past form digunakan untuk menyatakan tindakan atau keadaan yang terjadi di masa lampau.

 

Participle Form ((Verb3) (Verbing)

Participle Form, juga dikenal sebagai Verb 3 atau Verb-ing, merujuk pada bentuk kata kerja yang digunakan dalam pembentukan berbagai bentuk waktu dan aspek dalam Bahasa Inggris. Terdapat dua jenis participle form utama: present participle dan past participle.

  1. Present Participle (Verb-ing):
    • Bentuk ini dibentuk dengan menambahkan akhiran "-ing" pada akhir kata kerja (biasanya untuk verb reguler) atau mengikuti pola tertentu untuk kata kerja tak beraturan.
    • Contoh present participle:
      • Walk (Verb 1): walking
      • Read (Verb 1): reading
      • Sing (Verb 1): singing
    • Contoh penggunaan present participle dalam kalimat:
      • She is walking to the store.
  2. Past Participle (Verb 3):
    • Bentuk ini digunakan dalam pembentukan berbagai waktu dan aspek, seperti past perfect, present perfect, dan passive voice.
    • Untuk verb reguler, past participle sering kali sama dengan bentuk past tense (Verb 2), dan untuk verb tak beraturan, past participle dapat mengikuti pola tertentu atau tidak mengikuti pola sama sekali.
    • Contoh past participle:
      • Play (Verb 1): played (past participle)
      • Eat (Verb 1): eaten (past participle)
      • Go (Verb 1): gone (past participle)
    • Contoh penggunaan past participle dalam kalimat:
      • They have played the game.

Participle form juga digunakan dalam pembentukan frasa participial, di mana frasa tersebut digunakan sebagai kata keterangan pada kalimat. Contoh frasa participial:

  • Walking down the street, she noticed a beautiful sunset.
  • Excited about the news, they started planning their trip.

Participle form memiliki peran penting dalam membuat kalimat lebih variatif dan kompleks dalam Bahasa Inggris.

 

 

Berikut adalah 10 contoh daftar kata kerja infinitif (to infinitive) beserta contoh kalimatnya:

  1. To study (belajar):
    • She wants to study in the library for her exams.
  2. To play (bermain):
    • They plan to play football after school.
  3. To learn (belajar):
    • He decided to learn a new language during the summer break.
  4. To travel (bepergian):
    • We hope to travel to Japan next year.
  5. To read (membaca):
    • My goal is to read more books this month.
  6. To write (menulis):
    • She likes to write stories in her free time.
  7. To speak (berbicara):
    • We need to speak with the manager about the issue.
  8. To sing (menyanyi):
    • He loves to sing in the shower.
  9. To dance (menari):
    • They decided to dance at the wedding party.
  10. To exercise (olahraga):
    • I try to exercise at least three times a week.

 

Berikut adalah 10 contoh daftar kata kerja bare infinitif (tanpa "to") beserta contoh kalimatnya:

  1. Study (belajar):
    • I need to study for my upcoming exams.
  2. Play (bermain):
    • They like to play video games on weekends.
  3. Learn (belajar):
    • He wants to learn how to play the guitar.
  4. Travel (bepergian):
    • We plan to travel around Europe next summer.
  5. Read (membaca):
    • She loves to read novels in her free time.
  6. Write (menulis):
    • He decided to write a book about his experiences.
  7. Speak (berbicara):
    • It's important to speak politely in professional settings.
  8. Sing (menyanyi):
    • She loves to sing along with her favorite songs.
  9. Dance (menari):
    • They are going to dance at the wedding party.
  10. Exercise (olahraga):
    • I try to exercise regularly for a healthy lifestyle.

 

 



Tidak ada komentar:

Posting Komentar

Move On Total: Cara Berhenti Stalking Mantan dan Selingkuhannya

  Move On Total: Cara Berhenti Stalking Mantan dan Selingkuhannya Move On Total Kata Kunci Utama: perselingkuhan, kepercayaan, cinta, hub...